随着全球疫情的演变,拉萨作为中国的西部地区的重要城市,其疫情防控态势一直备受关注,我们将重点关注拉萨的最新疫情情况。
拉萨疫情防控总体形势
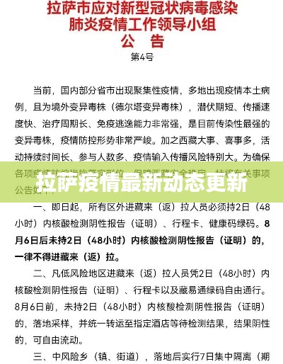
拉萨市政府和卫生健康部门一直在全力以赴开展疫情防控工作,采取了一系列切实有效的措施,包括加强病例监测、提高检测能力、加强社区防控、推广健康宣传等,截至目前,拉萨市疫情防控形势总体稳定,但仍需保持警惕。
最新疫情数据
根据最新数据,拉萨市今日新增病例数为零,累计确诊病例数量也在逐步下降,治愈出院人数持续上升,拉萨市加强了核酸检测和疫苗接种工作,全市检测能力不断提高,疫苗接种覆盖率也在稳步上升。
医疗救治和防疫措施
拉萨市在医疗救治和防疫措施方面取得了显著成效,医疗机构加强了对病例的收治和救治工作,确保患者得到及时有效的治疗,拉萨市还加强了对重点人群的隔离和管理工作,防止疫情扩散,拉萨市还加强了社区防控和宣传教育工作,提高了市民的防疫意识和能力。
生活秩序和经济发展
在疫情防控的同时,拉萨市政府也积极保障市民的生活秩序和经济发展,市民的生活必需品供应充足,市场价格稳定,拉萨市还推出了一系列支持企业发展的政策,帮助企业渡过难关。
展望未来
拉萨市将继续加强疫情防控工作,保持警惕,加强监测和预警,拉萨市还将加快推进疫苗接种工作,提高接种覆盖率,拉萨市还将继续保障市民的生活秩序和经济发展,推动城市的发展繁荣。
拉萨市疫情防控形势总体稳定,但仍需保持警惕,市民应遵守防疫规定,加强个人防护,共同维护疫情防控的良好局面。
对市民的呼吁
面对疫情,每一个市民都是防控的重要力量,拉萨市政府呼吁市民继续保持良好的防疫习惯,包括戴口罩、勤洗手、保持社交距离等,如有发热、咳嗽等症状,应及时就医,并积极配合政府和医疗机构的防控工作。
疫情防控是一项长期而艰巨的任务,需要全社会的共同努力,拉萨市政府将继续加强疫情防控工作,保障市民的健康和安全,我们也希望广大市民能够共同努力,共同维护疫情防控的良好局面,共同推动拉萨的发展繁荣。
转载请注明来自东莞市霖钢包装机械设备有限公司,本文标题:《拉萨疫情最新动态更新》














粤ICP备2020133062号-1
还没有评论,来说两句吧...